杭州疫情严重风险地区(杭州疫情严重风险地区查询)
2022全国中高风险地区一览表最新(实时更新)
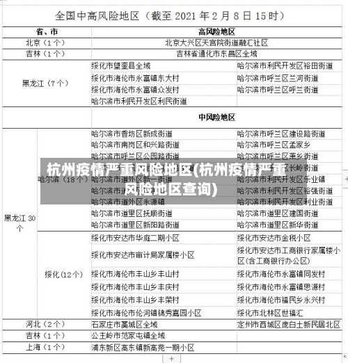
截至近来,国内共有2个高风险地区 ,76个中风险地区,主要分布在陕西省、河南省 、浙江省等地,以下为详细信息(数据不包括港澳台地区):高风险地区:具体地区名单会随疫情形势动态调整 ,可通过权威渠道实时查询 。高风险地区通常意味着当地疫情较为严重,传播风险高,会采取更为严格的防控措施 ,如封控管理、全员核酸检测等。

高风险地区:累计确诊病例超过50例;14天内有聚集性疫情(如学校、工厂等集体单位出现多例关联病例)。中风险地区:14天内有新增确诊病例;累计确诊病例不超过50例,或超过50例但14天内无聚集性疫情 。低风险地区:无确诊病例,或连续14天无新增确诊病例。

全国中高风险地区名单持续更新如下:截至2022年6月21日 ,全国有高风险地区11个,中风险地区38个如下。

2022年1月11日杭州滨江区疫情防控管理最新消息
〖壹〗 、022年1月11日杭州滨江区疫情防控管理最新消息如下:中高风险地区来(返)滨人员健康管理措施:对有天津市南开区,河南省安阳市汤阴县、文峰区、安阳县 、内黄县六村乡等中高风险地区旅居史的来(返)滨人员实行“14+7 ”健康管理措施 。
〖贰〗、重点地区旅居史人员健康管理措施 深圳市 12月25日以来有龙岗区布吉街道、吉华街道旅居史人员:须第一时间向社区 、酒店及单位报告,配合落实“14天集中隔离+7天居家健康监测”措施。12月25日以来有深圳市其他地区旅居史人员:实行“2天集中隔离+14天日常健康监测”措施。
〖叁〗、发布时间:2022年1月10日20:35:49 ,由杭州桐庐县防控办发布 。政策背景:根据浙江省防疫要求制定,动态调整风险地区管理措施。更新提示:政策可能随疫情形势变化调整,建议通过官方渠道(如桐庐县政府官方网站、卫健部门公告)持续关注最新动态。
〖肆〗、有郑州市中原区 、管城回族区、金水区、二七区 、郑州航空港经济综合实验区;洛阳市新安县;信阳市固始县(1月3日起追溯);周口市太康县(12月28日起追溯);商丘市睢阳区旅居史人员:落实“14+7 ”健康管理措施。
〖伍〗、022年1月21日杭州上城区疾控提醒内容如下:涉疫地区旅居史人员报备要求2022年1月11日以来有北京市海淀区、房山区 、丰台区、朝阳区旅居史的人员 ,以及与通报病例活动轨迹有交集或重合的来(返)杭人员,需立即向所在社区报备,并配合当地疫情防控措施 。

2020年杭州疫情封城时间
〖壹〗、020年10月21日。杭州简称“杭” ,古称临安 、钱塘,浙江省辖地级市、省会、副省级市 、特大城市,通过查询该地区疫情防控中心显示:2020年杭州疫情非常严重属于高风险地区 ,与2020年10月21日开始封城,为期40天。
〖贰〗、没有封城 。浙江省,简称“浙” ,省会杭州,浙江省境内最大的河流钱塘江,因江流曲折,称之江 ,又称浙江,省以江名,浙江自2020年2月4日开始封城 ,年底没有封城。
〖叁〗、019年12月1日:武汉出现首例不明原因肺炎病例。2020年1月23日:武汉封城,实施严格的进出管控措施 。2020年2月5日:钻石公主号邮轮在日本横滨港停靠,意大利游客下船后返回意大利 ,成为全球疫情扩散的重要节点。
〖肆〗、封城背景下的相遇:2020年2月,杭州因疫情封城,街道空旷 ,作者每隔数日才能外出一次。在紫金港附近的剑桥公社,作者本意是喂猫,却意外遇到了这只小黑狗及其幼崽 。出于怜悯 ,作者用随身携带的猫粮和火腿肠投喂它们,甚至特意去便利店购买火腿肠,亲手掰成小块喂食。
〖伍〗 、广东在2003年SARS期间积累的防疫经验可能对当前防控起到积极作用。四大一线城市疫情对比新增确诊峰值:北上广深新增确诊病例峰值出现在1月31日,2月1日起增速回落 ,推测与第一波湖北输入病例发病峰值相关(距离武汉封城7天) 。
〖陆〗、关于隔离人员脱离管控的谣言:4月9日,杭州市上城区相关部门已证实,网传有隔离人员从隔离点脱离管控的信息是不实的。实际情况是 ,相关部门对健康码红码人员进行了核实并纳管,确保了疫情防控措施的有效执行。这一澄清表明,所谓的“脱离管控 ”事件并未发生 ,而是基于误解或误传的信息。
发表评论