河南现在疫情地区是哪些/河南现在疫情有多少例

河南属于几类疫区

〖壹〗 、河南属于Ⅱ类疫区,为中风险区域 。根据《基孔肯雅热防控技术指南(2025年版)》 ,全国按风险高低针对蚊媒传染病将地区分为四类 ,其中Ⅰ类为高风险(如广东 、云南等6省),Ⅱ类为中风险(含河南在内11省),Ⅲ类为低风险(如北京、陕西等8省) ,Ⅳ类为无风险(如黑龙江、新疆等7地区) 。

河南现在疫情地区是哪些/河南现在疫情有多少例-第1张图片

〖贰〗 、河南被归类为基孔肯雅热防控的Ⅱ类地区。分类依据:根据《基孔肯雅热防控技术指南(2025年版)》的分类标准,我国31个省(自治区、直辖市)及新疆生产建设兵团被划分为不同的流行风险地区。这一分类是基于媒介伊蚊的活跃程度、既往病例报告情况以及聚集性疫情的发生风险等因素综合评估得出的 。

河南现在疫情地区是哪些/河南现在疫情有多少例-第2张图片

〖叁〗 、河南属于中华疫情区域中的重点疫区之一。详细解释如下:河南,位于中国中部 ,是全国疫情发展中的重要地区之一。特别是在疫情期间,河南遭受了疫情的多方面冲击,呈现出复杂多变的疫情态势 。新冠疫情初期 ,河南就迅速采取了严格的防控措施,为阻止疫情扩散发挥了重要作用。

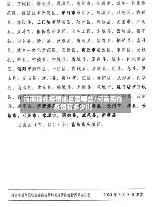
河南现在疫情地区是哪些/河南现在疫情有多少例-第3张图片

〖肆〗、三门峡属于低疫情区。全国疫区城市没有统一标准,河南也没有官方公布 ,但公布了一份交通管制名单,可以借鉴 。一级管控城市只有三个:郑州、信阳 、南阳,基本上可以默认为官方认定的疫区城市。按照网传信息 ,疫区则包括:郑州、信阳、南阳 、驻马店、周口和商丘。其实就是按照确诊人数写的 。

〖伍〗、河南是中国中部的一个省份 ,疫情期间被视为重点疫区之一。 河南在疫情初期迅速采取严格防控措施,有效阻止了疫情扩散。 随着疫情变异和蔓延,河南经历了多次疫情的反复冲击 ,采取了封锁 、核酸检测和疫苗接种等措施 。 河南人民遵守防疫规定,共同努力抗击疫情,使疫情得到有效控制 。

〖陆〗 、不算。14个重点疫区:湖北全省各市;浙江省温州市、台州市、杭州市 、宁波市;河南省信阳市、驻马店市;安徽省合肥市、阜阳市;江西省南昌市。动物疫病流行国家/地区是指病毒或病菌所能传播的国家或地区 。疫病流行区的范围大小受传播方式和环境条件的限制。动物疫病是指动物传染病 、寄生虫病。

截至2022年1月4日24时河南省新型冠状病毒肺炎疫情最新情况

截至 2022 年 1 月 4 日 24 时河南省新型冠状病毒肺炎疫情最新情况如下:当日新增情况新增本土确诊病例 4 例 ,分布为郑州市 1 例,周口市 1 例,许昌市 2 例(为无症状感染者转确诊) 。新增本土无症状感染者 18 例 ,其中郑州市 9 例,许昌市 8 例,周口市 1 例。无新增疑似病例。

截至1月23日24时 ,河南省新型冠状病毒肺炎疫情最新情况如下:新增病例情况:新增本土确诊病例1例,为安阳市报告 。新增境外输入无症状感染者1例。无新增疑似病例。治愈出院情况:22例本土确诊病例治愈出院 。

新增确诊病例:全国31个省(自治区、直辖市)和新疆生产建设兵团报告新增确诊病例55例。其中境外输入病例13例,具体分布为上海4例 ,辽宁3例 ,天津2例,福建1例,河南1例 ,广东1例,陕西1例;本土病例42例,分布在河北40例 ,北京1例,黑龙江1例。新增死亡与疑似病例:无新增死亡病例;无新增疑似病例 。

截至2022年8月7日24时,河南省新型冠状病毒肺炎疫情情况如下:新增病例情况本土病例:新增本土无症状感染者25例 ,具体分布为商丘市宁陵县13例、梁园区5例 、民权县4例,郑州市新郑市3例;无新增本土确诊病例和疑似病例 。境外输入病例:新增境外输入无症状感染者1例,无新增境外输入确诊病例和疑似病例。

截至4月17日24时 ,新型冠状病毒肺炎疫情最新情况如下:新增确诊病例:全国31个省(自治区、直辖市)和新疆生产建设兵团报告新增确诊病例27例。其中境外输入病例17例,本土病例10例(黑龙江7例,广东2例 ,四川1例) 。新增死亡病例:无新增死亡病例。

河南哪五个地区疫情严重

安阳疫情严重 ,防控措施严格:安阳是河南本轮疫情的“重灾区”,封城15天,累计确诊459例 ,进行了全市9轮、汤阴县15轮核酸检测。安阳市疾控中心原定“于1月20日实现社会面清零 ”的目标并未达成 。为防止疫情扩散,安阳采取了封城封路 、停工停产等严格防控措施,精准地将奥密克戎圈在城市内 ,未出现外溢的情况。

河南省内近来疫情最严重的五个城市为:郑州市、许昌市、漯河市 、平顶山市 、鹤壁市。

郑州市、许昌市、漯河市 。根据河南疫情信息查询,截止到2022年12月13日,河南疫情最严重的几个城市是郑州市 、许昌市、漯河市。河南省 ,简称“豫 ”,中华人民共和国省级行政区。省会郑州 。

河南疫情发生在南阳,信阳 ,驻马店,周口,商丘。根据相关资料显示:南阳 ,信阳 ,驻马店,周口,商丘 ,这都是河南豫南地区,豫东地区,人口多 ,出去工作的人也多,流动人口多,造成了疫情重灾区 ,河南管控力度大,及时得到了解决。

截止2022年12月20日,河南洛阳最严重 。根据河南省疫情防控官方网站查询了解到 ,截止2022年12月20日洛阳市确诊人员达到了83%,位居全国第12位,是河南省最严重地区 。洛阳市 ,简称洛 ,别称洛邑、洛京,河南省地级市,中原城市群副中心城市 ,横跨黄河中下游南北两岸。

发表评论