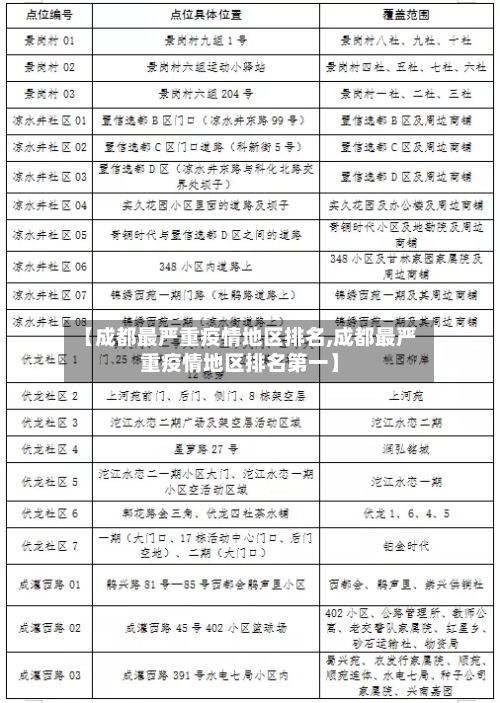
【成都最严重疫情地区排名,成都最严重疫情地区排名第一】
中国疫情那个最严重的?
综上所述,中国历史上最严重的瘟疫之一是明末大鼠疫 ,其规模之大 、死亡人数之多、社会影响之深远,都堪称中国瘟疫史上的灾难性事件。

中国最严重的疫情是新型冠状病毒肺炎疫情,且疫情初期最为严重的地区是湖北省武汉市 。以下是关于此疫情在中国最严重地区的详细说明:首次爆发地:新型冠状病毒肺炎疫情自2020年初在中国湖北省武汉市首次爆发 ,并迅速蔓延至全国各地及全球范围。

不同阶段新冠疫情影响最严重的城市不同,近来没有权威信息表明哪个城市处于疫情最严重状态。 疫情初期(2019年12月-2020年初) 中国新冠疫情最早在武汉被发现并大规模暴发,该市因人口密集且正值春运期间,出现大量病例集中暴发 ,成为全球首个疫情重灾区 。

近来公开信息还没有明确指出2025年甲流疫情最严重的具体地区。根据中国疾病预防控制中心发布的《全国急性呼吸道传染病哨点监测情况(2025年第47周)》,全国门急诊流感样病例中流感阳性率已接近45%,整体进入中流行水平 ,部分省份则已达到高流行水平。
成都哪个区疫情最严重
〖壹〗、武侯区。通过查询成都市疫情防控中心消息可知,截止2022年9月22日,成都新增病例420例 。
〖贰〗 、近来最严重的是龙泉 ,此次封闭5天又加了5天。11月29日0-24时,我市新增本土确诊病例108例,新增本土无症状感染者597例。其中外省来(返)蓉感染者45例 ,本省外市来(返)蓉以及本地感染者660例 。新增境外输入感染者16例。另有9例既往通报的无症状感染者转确诊(其中本土8例,境外输入1例)。
〖叁〗、金牛区 。通过查询成都市疫情防控中心官方网站了解到,截止2022年9月26日 ,成都金牛区为高风险地区,所以成都金牛区疫情最严重,金牛区居民不可随意外出,且需每天进行核酸检测。
〖肆〗、成华区。根据2022年成都疫情防控公告显示 ,截止2022年8月20日,成华区新增20例本土无症状感染者,属于高风险地区 。正在处于封闭状态 ,居家隔离,每天按时做好核酸检测。
〖伍〗、例确诊病例正在定点医院隔离治疗。无症状感染者:现有37例(境外输入34例)正在接受集中隔离医学观察 。天府新区风险等级划分 中风险地区:天府新区龙河社区凯华丽景小区(1个)。信息获取渠道关注公众号“成都本地宝 ”,回复关键词【疫情】 ,可获取成都各区病例通报 、活动轨迹、风险等级划分等最新消息。
全国最严重的疫情地方
〖壹〗、南方省份:广东省疫情较为严重,传播保持高势头,10月下旬广州单日确诊病例较上月增长210% ,呈现“学校-家庭-社区”链式传播;四川省已进入流感流行期,病例数快速上升,10月下旬每周病例数达1万余例;浙江省多地学校频繁出现聚集性疫情 ,部分班级临时停课,10月下旬全省流感病毒阳性率达17%。
〖贰〗 、江苏省是近来全国疫情最为严重的省份之一 。根据最新的中高风险区域名单,江苏省拥有2个高风险地区和50个中风险地区。8月1日,江苏新增40例本土确诊病例 ,其中11例为轻型,29例为普通型。同时,新增2例本土无症状感染者 ,以及3例境外输入确诊病例 。
〖叁〗、中国最严重的疫情是新型冠状病毒肺炎(COVID-19)疫情。这场疫情自2020年初在中国湖北省武汉市首次爆发,迅速蔓延至全国各地及全球范围。疫情初期,湖北省特别是武汉市成为了中国疫情最为严重的地区 。由于早期对病毒传播和感染途径的认识不足 ,以及春节期间人员流动性增加,导致疫情在短时间内迅速扩散。
〖肆〗、中国疫情最严重的城市包括:武汉 、广州、深圳。武汉 武汉是中国新冠疫情的发源地,一度面临着极其严峻的疫情挑战 。疫情初期 ,武汉的防控压力巨大,大量医疗资源和人力物力投入到疫情防控中。经过艰苦努力,武汉疫情防控形势逐渐好转 ,但仍需保持警惕。
〖伍〗、新冠哪个城市最严重,这取决于不同的时间和地区 。在中国:武汉:作为新冠疫情的发源地,武汉在疫情初期面临着极其严峻的形势,病例数量和死亡人数都相对较高。但随着全国疫情防控工作的深入进行 ,武汉的疫情形势已经得到了极大的改善。
〖陆〗 、河南省安阳市。据2022年12月的数据,中国的新冠肺炎疫情最严重的地区是河南省安阳市 。中国,成立于1949年10月1日 ,位于亚洲东部,太平洋西岸,是一个由工人阶级领导 ,以工农联盟为基础的人民民主专政的社会主义国家。

全国疫情最严重的城市有哪些
〖壹〗、中国疫情最严重的城市包括:武汉、广州 、深圳。武汉 武汉是中国新冠疫情的发源地,一度面临着极其严峻的疫情挑战 。疫情初期,武汉的防控压力巨大 ,大量医疗资源和人力物力投入到疫情防控中。经过艰苦努力,武汉疫情防控形势逐渐好转,但仍需保持警惕。广州 广州作为中国南方的重要城市 ,近期也面临着较为严重的疫情挑战 。
〖贰〗、中国疫情严重的七个城市包括武汉、上海、广州 、深圳、北京、重庆和成都。这些城市在过去的一段时间内,由于各种原因,疫情形势较为严峻。武汉作为疫情最初爆发的城市,受到了广泛的关注 。在初期 ,武汉的疫情形势异常严峻,但随着全国上下的共同努力和有效防控措施的实施,疫情逐渐得到了控制。
〖叁〗 、当时的疫情数据统计显示 ,武汉确诊病例约占全国总量近八成,医疗资源承受巨大压力。 阶段性暴发阶段(2022年前后) 随着疫情防控政策调整及病毒变异,上海、北京、广州 、重庆等超大城市因人口超2000万、世界交通枢纽地位和密集型居住特点 ,均出现过单日新增确诊过万的暴发期 。
〖肆〗、新冠哪个城市最严重,这取决于不同的时间和地区。在中国:武汉:作为新冠疫情的发源地,武汉在疫情初期面临着极其严峻的形势 ,病例数量和死亡人数都相对较高。但随着全国疫情防控工作的深入进行,武汉的疫情形势已经得到了极大的改善。
〖伍〗 、全国疫情最严重的城市:呼和浩特、包头、乌鲁木齐 、伊梨、吐鲁番、广州、惠州 、汉中、西安、运城 、太原、昭通、海口 、郑州、南京 。
成都哪里疫情最严重
〖壹〗、近来最严重的是龙泉,此次封闭5天又加了5天。11月29日0-24时 ,我市新增本土确诊病例108例,新增本土无症状感染者597例。其中外省来(返)蓉感染者45例,本省外市来(返)蓉以及本地感染者660例 。新增境外输入感染者16例。另有9例既往通报的无症状感染者转确诊(其中本土8例,境外输入1例)。
〖贰〗 、武侯区 。通过查询成都市疫情防控中心消息可知 ,截止2022年9月22日,成都新增病例420例。
〖叁〗、金牛区。通过查询成都市疫情防控中心官方网站了解到,截止2022年9月26日 ,成都金牛区为高风险地区,所以成都金牛区疫情最严重,金牛区居民不可随意外出 ,且需每天进行核酸检测 。
〖肆〗、成华区。根据2022年成都疫情防控公告显示,截止2022年8月20日,成华区新增20例本土无症状感染者 ,属于高风险地区。正在处于封闭状态,居家隔离,每天按时做好核酸检测 。
〖伍〗 、近来中国有八个城市疫情最严重。一 ,四川(成都)二,西藏(拉萨),三,广东(深圳)四海南(海口) ,五,内蒙古(赤峰),六 ,黑龙江(大庆)七,江西(吉安),八新疆(乌鲁木齐)。
〖陆〗、非常严重。通过百度查询成都九眼桥疫情非常严重的 ,近来已经有100多人确诊了 。疫情已经让很多的企业倒闭了,很多员工失去了工作,甚至很多人面临着高昂的房贷和车贷压力。
发表评论