【铜陵疫情是什么等级地区,铜陵属于疫情什么风险地区】
铜陵属于什么风险等级
〖壹〗、总结:安徽省此次双预警覆盖范围广 、风险等级分明 ,需各级部门协同联动,严格落实防范措施,最大限度减少灾害损失 ,保障人民群众生命财产安全 。

〖贰〗、洪峰冲击风险:未来1-2天洪峰过境可能导致水位快速上涨,江心洲和外滩圩可能被淹没,撤离是避免人员伤亡的关键措施。历史经验借鉴:类似情况下 ,低洼区域常因排水不畅或堤防溃决引发严重内涝,提前撤离可减少次生灾害影响。应急响应机制:Ⅱ级响应要求更高层级的资源调配与行动效率,人员撤离是其中核心环节 。

〖叁〗、现在大部分的低风险(风险等级为二级)理财产品的年利率都在0--2%左右。“天天鑫 ”活期化理财产品 ,起购金额是5万元,预期的比较高年化收益率是2%,但是它并不是保本的理财产品。

〖肆〗 、000元补贴的适用范围与条件铜陵市针对严重精神障碍患者监护人设立的补贴政策,标准为每名患者每年3000元 。该补贴的发放对象需满足以下条件:被监护人情况:患者需有肇事肇祸行为 ,且危险性评估在三级以上(即存在较高风险行为)。家庭经济状况:家庭困难,监护人无能力落实监护责任,或查找不到监护人。
〖伍〗、铜陵有色短期借贷与存货增加确实关联 ,但跌停绝非杞人忧天,而是多重利空叠加的结果!核心逻辑:短期借贷与存货的“甜蜜负担” 存货暴增100亿:2025前三季度存货较去年多增100亿(合计270亿),直接导致计提减值5亿——相当于把“潜在亏损”提前砸在账面上 ,财务数据难看是跌停的直接导火索 。
〖陆〗、此外,页面中还提供了更多与疫情相关的工具,这些工具可以帮助你更好地了解当前的防疫措施。例如 ,你可以查看全国各地的疫情风险等级,了解不同地区的入境和出行要求。在页面下方,还有其他实用的疫情工具 ,如疫情地图 、核酸检测点查询等。通过这些工具,你可以轻松获取最新的疫情信息和出行建议 。
全国疫情风险等级名单是?
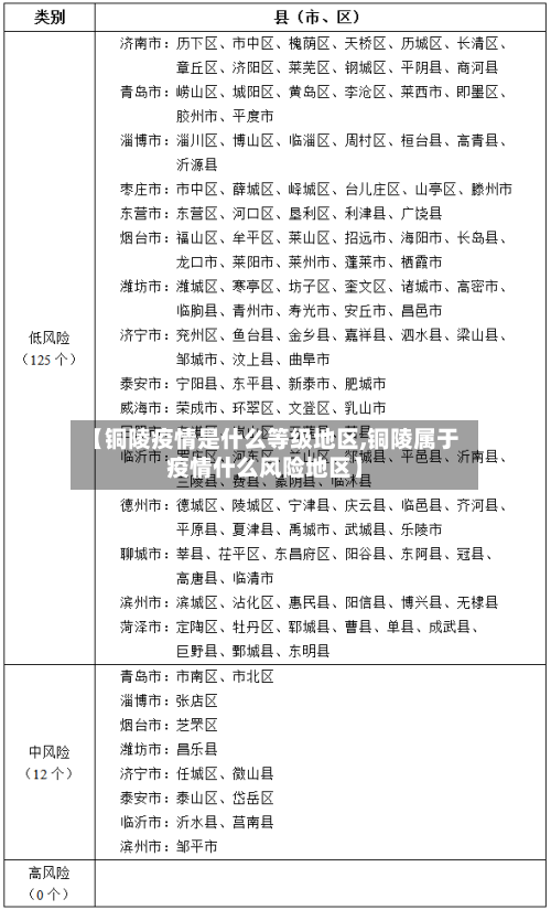
疫情级别通常根据疫情的传播风险、严重程度及防控需求进行划分,主要分为低风险地区、中风险地区和高风险地区三个级别,具体划分标准及依据如下:低风险地区:定义:无确诊病例 ,或连续14天无新增确诊病例。
浙江省:作为经济发达 、人员流动频繁的省份,在疫情防控中也面临着一定压力。杭州、宁波等城市在出现疫情后,会根据病例的活动轨迹和疫情传播风险 ,将部分区域划定为中风险地区,实施如公共场所限流、加强健康监测等防控举措 。
全国各地中高风险名单;最新进京政策解读。总结步骤:确认14日内旅居地是否有本土病例;查询所在区域风险等级;检查是否为边境口岸城市且在限制名单中;核对是否满足48小时核酸和健康宝绿码要求;通过官方渠道(如北京本地宝)获取实时政策更新。
第四步:在【各地疫情风险等级查询】页面,点击【全国高中低风险疫情地区情况】右侧的【查看详情】 。第五步:系统将显示最新风险地区等级划分情况 ,包括高、中 、低风险地区的具体名单及划分依据。注意事项:不同程序版本操作界面可能略有差异,但核心功能一致。
查询方式:点击进入上海本地宝的风险专题页面,可获取全面的风险地区数据 。附加功能:关注微信公众号“上海本地宝 ” ,在对话框搜索【风险】,即可便捷获取实时更新的全国疫情风险等级和中高风险地区名单。注意:以上数据仅限于中国大陆地区,不包括港澳台。
022年清明节期间 ,国内中高风险地区因疫情形势动态变化,无法直接列举具体地区名称,但可通过官方查询入口实时获取最新名单 。

安徽省铜陵市有疫情吗
新增解除医学观察的无症状感染者:74例(蚌埠市龙子湖区1例、蚌山区1例,阜阳市颍上县6例、太和县1例 ,淮南市寿县2例 、凤台县36例,六安市金安区2例、裕安区15例,芜湖市繁昌区1例、鸠江区1例 ,铜陵市铜官区5例 、义安区1例、郊区1例,安庆市桐城市1例)。
没有。铜陵市位于安徽省中南部、长江下游,北接合肥 ,南连池州,东邻芜湖,西临安庆 ,是长江经济带重要节点城市和皖中南中心城市。截止2022年10月8日,通过查询当地疫情官方网站显示,当地已经连续150天无新增病例 ,是没有疫情的,非常安全 。
没有。铜陵,简称“铜”,别名铜都 ,古称定陵 、义安,安徽省辖地级市。通过查询安徽省铜陵市防疫部门官方网站显示,截止2022年9月25日 ,该地区已经解除风险,被规划为低风险地区,没有疫情 ,居民出行还需佩戴口罩,出示48小时核酸证明 。
没有。根据疫情实时大数据报告显示没有确证病例。安徽铜陵一般指铜陵 。铜陵,简称“铜” ,别名铜都,古称定陵、义安,安徽省辖地级市 ,地处中国华东地区,安徽省中南部、长江下游,东与芜湖市繁昌区 、南陵县接壤,南与池州市贵池区、青阳县交界 ,西与安庆市宜秀区、迎江区、桐城市毗邻,北与合肥市庐。
是。根据疫情最新消息了解到,2022年11月20日是要安徽铜陵市全员核酸的 ,2022年11月20日,铜陵市铜官区新冠肺炎疫情防控应急综合指挥部办公室发布通报 、2022年11月19日,在省外来铜货车司机落地检核酸检测中发现1例 。所以2022年11月20日铜陵市要做核酸检测。
铜陵出行政策
此外 ,还有地方政策补充。铜陵长江三桥自 2026 年 2 月 1 日起,铜陵本地皖 G 牌照 9 座及以下小型客车免费通行,ETC 用户直接免 ,非 ETC 用户过渡期至 2026 年 4 月 30 日 。凤台淮河二桥在 2026 年 2 月 10 日 00:00 至 3 月 4 日 24 时,7 座及以下小型客车可免费通行。车主在出行时应密切关注相关政策,合理规划行程 ,避免因不了解免费政策而产生不必要的费用。
坚持非必要不出市,不前往中高风险地区和有本土病例报告的地区。省外来(回)铜人员,应持48小时内核酸检测阴性证明,抵铜后至少开展一次核酸检测 ,并由社区落实14天健康监测 。
016年1月8日零时起,铜陵长江公路大桥对本地7座及以下的小型客车实施免费通行政策。这一政策的实施旨在减轻本地居民的出行成本,促进区域内的经济文化交流。具体来说 ,只要车辆的座位数不超过7座(包括7座),无论是否为本地牌照,均可以享受免费通行的优惠 。
虽然近来没有针对本地皖G牌照车辆的特殊减免政策 ,但所有车辆均按统一标准计费。有网友在通车后提及小车过桥费用约为25元,说明实际通行会产生一定成本。因此,无论是从铜陵市区前往枞阳县 ,还是其他方向通行,只要经过铜陵长江三桥,均需按规定缴纳通行费 。
铜陵北站高铁站是否疫情高风险地区?
不是。截至2022年12月12日 ,通过查询防疫相关政策了解到,铜陵为低风险地区,是常态化管控区域,所以该地区的北站高铁站并不是高风险地区。铜陵 ,简称“铜 ”,别名铜都,古称定陵、义安 ,安徽省辖地级市 。
小时内核酸。铜陵高铁站进站核酸要求最新24小时内核酸,铜陵北站是合福客运专线与宁安客运专线的枢纽,车站位于铜陵市义安区钟鸣镇鲇鱼山北侧的上周村 ,车站距钟鸣镇约5公里,距市区约20公里。
G241/G244次:青岛 厦门,途经铜陵北站 ,连接山东半岛与海西经济区 。G3141次:合肥南 深圳北,途经铜陵北站,强化省内枢纽与粤港澳的联动。说明:以上信息基于现有数据总结 ,具体途经点可能因列车运行图调整而变化,建议通过铁路12306官方网站或车站公告查询最新时刻表。
铜陵是几线城市,铜陵属于几线城市
〖壹〗、新一线城市为合肥;三线城市包括芜湖 、安庆、六安、阜阳 、宿州、蚌埠、滁州;四线城市有马鞍山 、宣城、黄山、铜陵 、淮南、亳州、淮北;五线城市是池州。此划分中,马鞍山由三线降为四线,宿州由四线升为三线 ,淮北由五线升为四线 。
〖贰〗、铜陵市是四线城市。以下是关于铜陵市是几线城市的详细解铜陵市的城市级别 铜陵市是安徽省的一个地级市,被划定为四线城市。这一评定主要基于其面积较小 、人口相对少,以及在经济、地理位置等方面的发展相对停滞 ,不具备更高级别城市的特征 。
〖叁〗、铜陵是四线城市。铜陵市位于安徽省中南部,是一个以铜矿开采和冶炼为主导产业的城市。根据城市规模 、经济发展水平、人口数量等多方面因素的综合评估,铜陵被划分为四线城市 。这一划分主要反映了铜陵在经济发展、城市建设 、人口集聚等方面的相对水平。
〖肆〗、关于铜陵的城市级别 ,存在不同的说法。一种说法认为铜陵是四线城市,这主要是基于铜陵在经济发展、人口规模等方面的相对地位 。另一种说法则称铜陵曾被评为三线城市,这可能与铜陵在某个时期的发展状况或某些特定指标上的表现有关。城市级别变化的原因 城市级别的变化通常与城市的经济发展状况密切相关。
〖伍〗 、铜陵属于四线城市 。这一划分主要基于城市的综合发展水平、经济实力、人口规模 、基础设施建设等多个因素。在城市的划分体系中 ,四线城市通常指的是那些在经济、人口、交通等方面相对较小的城市,铜陵即属于此类。
发表评论