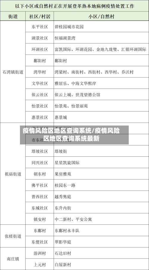
疫情风险区地区查询系统/疫情风险区地区查询系统最新

如何查风险地区查询

点击底部“风险区域查询” 。选取城市,输入区域名称 ,即可查询该区域是高风险还是低风险地区。

疫情风险区地区查询系统/疫情风险区地区查询系统最新-第1张图片

通过微信国务院客户端小程序可查询风险地区,具体步骤如下:打开微信并进入国务院客户端小程序打开手机上的微信APP,在搜索栏或小程序列表中找到并点击国务院客户端小程序。选取“疫情风险查询 ”功能进入小程序后 ,在首页或功能列表中找到疫情风险查询选项(通常位于右侧或顶部推荐位) ,点击进入查询页面 。

疫情风险区地区查询系统/疫情风险区地区查询系统最新-第2张图片

可以通过手机支付宝上的国务院客户端查询风险地区,具体步骤如下:打开国务院客户端在手机支付宝上打开国务院客户端 。进入疫情风险查询功能在国务院客户端界面中,找到并点击“疫情风险查询”选项。查看全国风险区域进入疫情风险等级查询界面后 ,点击“查看全国疫情风险区域”,系统将展示最新的全国风险地区分布。

微信如何查询疫情风险地区有哪些

打开微信搜索功能打开手机中的微信app,点击顶部“搜索 ”选项 。进入粤省事小程序在搜索页面输入“粤省事 ” ,点击搜索结果中的“粤省事”小程序。进入疫情区域页面在粤省事首页点击“疫情区域”选项,进入风险地区查询页面。查看风险地区名单页面会直接显示全国高风险和中风险地区列表,用户可滑动查看完整信息 。

打开微信搜索功能启动微信应用 ,点击顶部导航栏的“搜索 ”图标(放大镜形状)。输入关键词搜索在搜索框中输入“疫情风险等级”,点击键盘确认或搜索按钮。选取官方渠道在搜索结果中,找到“中国政府网”提供的服务入口(通常带有官方标识) ,点击进入 。

具体步骤:进入小程序入口打开微信,点击底部导航栏的“发现 ”选项,选取“小程序”功能。搜索政务平台在小程序搜索框中输入“国家政务服务平台” ,或通过历史记录找到该小程序并进入。选取风险查询功能在小程序首页找到“各地疫情风险等级查询 ”入口 ,点击进入查询页面 。

步骤1:进入微信个人中心打开微信,点击右下角【我的】,进入个人中心页面 ,找到【支付】选项。步骤2:进入城市服务界面在支付页面中,向下滑动找到【城市服务】入口,点击进入。步骤3:选取抗疫查询功能在城市服务界面中 ,找到【抗疫服务】分类,点击【抗疫查询】 。

打开微信并进入小程序界面启动微信后,点击底部导航栏的“发现”选项 ,在发现页中选取“小程序”功能入口 。搜索并进入国家政务服务平台在小程序搜索框中输入“国家政务服务平台 ”,点击搜索结果中的官方小程序进入。选取疫情风险等级查询功能进入平台后,找到“各地疫情风险等级查询”服务模块并点击。

在微信中查询某地疫情风险等级 ,可按以下步骤操作:进入微信并点击“我”:打开微信应用程序,在界面右下角找到并点击“我 ”选项 。点击“支付 ”:在“我”的页面中,找到“支付”选项并点击进入。选取“城市服务 ”模块:在支付页面中 ,找到“城市服务”模块并点击进入。

用微信怎么查询各地疫情风险等级

〖壹〗 、打开微信搜索功能启动微信应用 ,点击顶部导航栏的“搜索”图标(放大镜形状) 。输入关键词搜索在搜索框中输入“疫情风险等级 ”,点击键盘确认或搜索按钮。选取官方渠道在搜索结果中,找到“中国政府网”提供的服务入口(通常带有官方标识) ,点击进入。

〖贰〗、进入小程序入口打开微信,点击底部导航栏的“发现”选项,选取“小程序 ”功能 。搜索政务平台在小程序搜索框中输入“国家政务服务平台” ,或通过历史记录找到该小程序并进入。选取风险查询功能在小程序首页找到“各地疫情风险等级查询”入口,点击进入查询页面。

〖叁〗、在电脑微信中,可通过“国家政务服务平台 ”小程序查看当前所在地区的风险等级 ,具体步骤如下:打开小程序入口:在电脑微信界面中,点击左侧导航栏的【小程序】按钮,进入小程序搜索页面后 ,输入“国家政务服务平台”并点击打开 。

发表评论