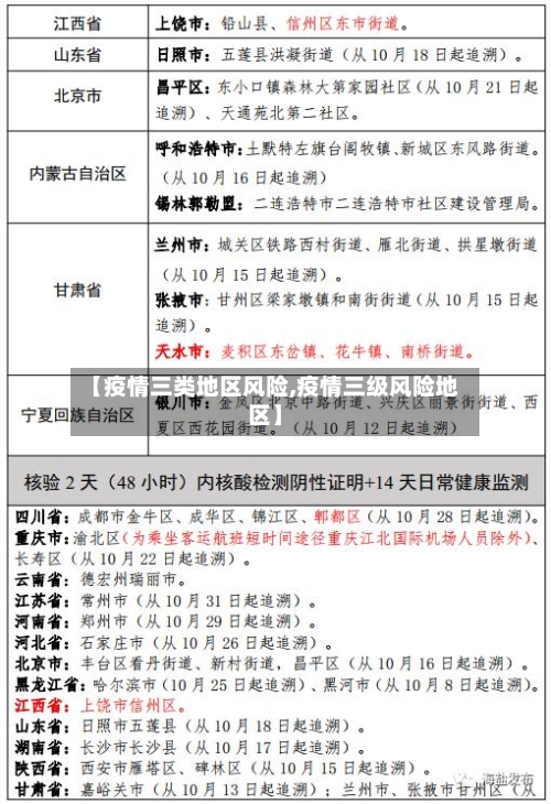
【疫情三类地区风险,疫情三级风险地区】
什么情况下会出现高风险地区?
〖壹〗、高风险地区是指有着高度感染新冠病毒风险的地区 。按照国家《关于依法科学精准做好新冠肺炎疫情防控工作的通知》要求 ,高风险地区的分级标准为累计确诊病例超过50例,并且14天内有聚集性疫情发生。被定性为高风险地区,实行“内防蔓延 、外防输出 ”的策略 ,进一步实行疫区封锁、限制人员聚集等措施。

〖贰〗、社区感染情况:如果病毒已经在社区居民中实现人际传播,并出现了多个家族或群体的聚集性病例,那么这个社区就会被视为高风险地区 。这种情况下,病毒的传播难以控制 ,需要采取更为严格的防控措施。高风险地区的划定是为了更好地实施疫情防控措施,减少病毒的传播风险,保障居民的健康安全。

〖叁〗 、病例数量:高风险地区首先需要有较多的确诊病例。这些病例需要相对集中 ,或者在一个较小的区域内大量出现 。这样的区域被视为高风险地区的主要原因是因为病毒在该区域的传播较为活跃。 传播速度:除了病例数量,病毒的传播速度也是一个重要指标。
〖肆〗、感染人数与传播速度:若某地区短期内出现大量确诊病例或聚集性疫情,且存在社区传播风险 ,可能被划为高风险区 。防控难度:人口密集、医疗资源紧张或流动性大的区域(如城中村、交通枢纽),若疫情难以快速控制,可能升级为高风险。
〖伍〗 、北京市召开新闻发布会介绍疫情防控情况 ,来源:中国新闻网)总结朝阳区被列为全国唯一高风险地区,是严格依据国家风险分级标准作出的判定,主要因其同时满足“累计确诊超50例”和“14天内发生聚集性疫情”两个条件。
〖陆〗、一般来说 ,依据疫情严重程度来划分为:低风险地区、中风险地区和高风险地区三类 。其中,中风险区县是指本行政区域内14天内有新增确诊病例,累计确诊病例不超过50例;或累计确诊病例超过50例,14天内未发生聚集性疫情。在疫情期间 ,中风险地区连续14天内无新增本地确诊病例才能降为低风险地区。

中高风险地区是以市为单位吗?
中高风险地区是以县市区为单位 。当国家发生疫情或重大紧急卫生事件时,根据当前疫情的实际情况和发展态势,综合考虑新增和累计确诊病例数等因素 ,以县市区为单位划分为:低风险区 、中风险区、高风险区。
中高风险地区的划分标准是以县市区为单位的。如果一个县市区在14天内没有新增确诊病例,或者累计确诊病例不超过50例,那么它被划分为低风险地区 。 如果一个县市区在14天内有新增确诊病例 ,累计确诊病例超过50例,但14天内没有发生聚集性疫情,那么它被划分为中风险地区。
中高风险地区所在地市是指被划定为中高风险地区的村/街道/社区/小区所在的那个县。中风险地区定义:中风险地区是以县市区为单位进行划定的。具体标准为 ,14天内有新增确诊病例,累计确诊病例不超过50例;或者累计确诊病例超过50例,但14天内未发生聚集性疫情 。
中风险地区不代表整个市。具体分析如下:中风险地区的划分依据中风险地区是根据具体位置的具体情况划分的 ,可以是全省、全市 、某一个区、某一个县或村,其划分主要依据疫情人数及严重程度,而非单纯以省市辖区为标准。中风险地区的具体范围按照国家划分要求,中风险地区具体到街道和区域 。
全国疫情等级区域是如何划分的
〖壹〗、全国疫情等级区域主要针对湖北省 、北京市以外的地方 ,以县级为单位,依据疫情严重程度划分为低风险地区、中风险地区和高风险地区三类,具体划分标准及对应防控策略如下:低风险地区实施“外防输入 ”策略 ,全面恢复生产生活秩序。
〖贰〗、疫情级别通常根据疫情的传播风险 、严重程度及防控需求进行划分,主要分为低风险地区、中风险地区和高风险地区三个级别,具体划分标准及依据如下:低风险地区:定义:无确诊病例 ,或连续14天无新增确诊病例。
〖叁〗、在中国,突发公共卫生事件的疫情分级标准主要划分为四个等级:特别重大(Ⅰ级):当疫情在全国范围内扩散,对社会经济造成严重威胁 ,或与已知传染病差异显著且传播迅速时,会被列为Ⅰ级响应 。这一级别的疫情需要国家层面的高度重视和全面防控。
〖肆〗、疫情风险区的划分主要依据病例数量 、传播风险、区域特征及防控需求,通常分为高、中 、低风险区 ,具体标准及查看方式如下:划分标准高风险区:病例数较多,且存在明显社区传播风险(如聚集性疫情)。通常以小区、村组或楼栋为单位划定,实行“足不出户、上门服务”的封控措施 。
〖伍〗 、或者累计确诊病例超过50例,但在14天内没有发生聚集性疫情。 低风险地区的标准:该地区没有确诊的新冠肺炎病例 ,或者已经连续14天没有新增的确诊病例。法律依据:《中华人民共和国传染病防治法》第二条规定,国家对传染病防治实行预防为主的方针,采取防治结合、分类管理、依靠科学 、依靠群众的策略 。
发表评论