【疫情风险地区查询宁波,宁波疫情风险评估】

12月6日浙江疫情风险等级一览

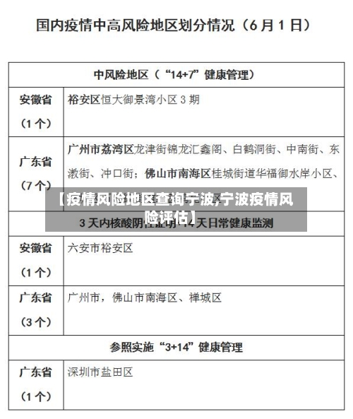
〖壹〗、截至2021年12月6日16时,浙江省疫情风险等级如下:中风险地区 宁波市镇海区蛟川街道 临江小区 宁波阿尔卑斯电子有限公司自2021年12月6日16时起,上述区域被列为中风险地区 ,实施相应防控措施。低风险地区 浙江省除镇海区蛟川街道中风险区域外的其他所有地区。包括但不限于杭州市 、温州市、绍兴市、嘉兴市 、湖州市等,均维持低风险状态 。

【疫情风险地区查询宁波,宁波疫情风险评估】-第1张图片

〖贰〗、风险等级情况:根据提供的信息,在2021年12月6日16时这个时间节点 ,杭州整体处于低风险状态,没有中高风险区域。这表明当时杭州的疫情防控形势相对平稳,疫情传播风险较低。

【疫情风险地区查询宁波,宁波疫情风险评估】-第2张图片

〖叁〗、风险等级12月6日17时全国各县区疫情风险等级情况:全国现有8个高风险地区 ,40个中风险地区 。8个高风险地区内蒙古呼伦贝尔市:满洲里市东山街道,南区街道,北区街道 ,兴华街道;扎赉诺尔区第一街道,第三街道,第四街道。

【疫情风险地区查询宁波,宁波疫情风险评估】-第3张图片

〖肆〗 、根据国务院联防联控机制有关要求 ,经市新冠肺炎疫情防控工作领导小组办公室研究决定 ,将浦东新区张江镇张东路2281弄玉兰香苑四期小区列为中风险地区,上海市其他区域风险等级不变。其他相关数据当日新增治愈出院病例48例,解除医学观察的密切接触者825人 ,重症病例较前一日增加6例 。

怎么在手机上查看全国中高风险疫情地区

〖壹〗、在手机上查看全国中高风险疫情地区,可通过微信《扫码抗疫情》小程序实现,具体步骤如下:步骤一:进入《扫码抗疫情》小程序打开微信 ,点击顶部“搜索小程序”栏,输入“扫码抗疫情”,在搜索结果中选取并进入该小程序。步骤二:选取《更多服务》进入小程序后 ,找到并点击《疫苗信息》选项,在展开的菜单中选取《更多服务》。

〖贰〗、打开微信搜索功能打开手机中的微信app,点击顶部“搜索 ”选项 。进入粤省事小程序在搜索页面输入“粤省事” ,点击搜索结果中的“粤省事”小程序。进入疫情区域页面在粤省事首页点击“疫情区域 ”选项,进入风险地区查询页面。查看风险地区名单页面会直接显示全国高风险和中风险地区列表,用户可滑动查看完整信息 。

〖叁〗 、搜索政务平台在小程序搜索框中输入“国家政务服务平台” ,或通过历史记录找到该小程序并进入 。选取风险查询功能在小程序首页找到“各地疫情风险等级查询”入口 ,点击进入查询页面。查看全国中高风险地区在查询页面底部点击“全国中高风险疫情地区 ”按钮,系统将展示最新列表,包含地区名称、风险等级及详细说明。

〖肆〗、步骤1:进入搜索页面在手机中打开微信APP ,点击顶部搜索框进入搜索页面 。步骤2:进入粤省事小程序在搜索框输入“粤省事”,点击搜索结果中的粤省事小程序进入。步骤3:进入疫情区域查询页面在粤省事首页找到“疫情区域”选项并点击,进入相关功能页面。

〖伍〗 、通过微信查看全国中高风险疫情地区的具体操作步骤如下:打开微信并进入小程序界面启动微信后 ,点击底部导航栏的“发现 ”选项,在发现页中选取“小程序”功能入口 。搜索并进入国家政务服务平台在小程序搜索框中输入“国家政务服务平台”,点击搜索结果中的官方小程序进入。

查风险地区怎么查

〖壹〗 、地区风险等级可通过国家卫生健康委提供的“疫情风险等级查询 ”服务进行查询 ,该服务可在国家政务服务平台上使用,可查全国近3000个县(市、区、旗)的疫情风险等级。具体可查询内容和查询方法如下:能查询的内容:查所在地:进入查询后系统会自动定位所在地区,呈现该地区的疫情风险等级 。

〖贰〗 、查自己是否属于高危手机号的方法:检查网络安全记录:使用网络安全软件或安全服务提供商的应用程序扫描手机号 ,查看是否存在安全隐患。查询个人信息是否泄漏:在网络中搜索自己的手机号,查看是否有泄漏风险。联系运营商查询:直接联系运营商,查询手机号的安全情况 ,确认是否存在高危风险 。

〖叁〗、打开手机中的微信app ,点击上面搜索的选项。进入搜索的页面后,输入粤省事,点击结果中的小程序。在粤省事的页面中 ,点击疫情区域的选项 。进入疫情区域的页面后,可以查看高风险和中风险的地区 。点击页面右上角三个点的图标,即可可以分享给好友。

〖肆〗、可以在微信中打开国务院小程序来进行查看。打开该小程序以后点击便民服务 ,然后选取疫情风险登记查询即可看到 。具体的操作方法如下:设备:OPPO手机a72;操作系统:安卓11版本;软件:手机微信0.31版本。在点击微信上点击小程序进入。进入到小程序页面以后点击国务院客户端 。

哪里可以查到所在地区风险等级-所在地区风险等级查询教程分享

〖壹〗 、第一步:进入国家政务服务平台打开浏览器,访问国家政务服务平台官方网站(或通过官方政务服务APP进入)。该平台由国家相关部门运营,提供权威的疫情风险等级信息 ,数据更新及时且覆盖全国范围。第二步:选取行政区划在平台首页或搜索栏中,找到“疫情风险等级查询 ”相关入口(通常位于首页显著位置或“防疫服务”专区) 。

〖贰〗、先打开手机上的支付宝,在支付宝软件里点击上方的搜索框。搜索“风险等级查询”后 ,点击政务服务平台里的“风险等级查询 ”。在区/县风险等级查询的页面里,选取“地区” 。在选取省市页面里,搜索你想要查的地区。在查询结果页面里 ,即可看到地区风险等级。

〖叁〗、可以通过微信或支付宝的国务院客户端查询风险区域等级 ,具体操作如下:微信国务院客户端查询步骤 点击搜索栏:打开微信主页面,点击顶部放大镜图标进入搜索栏 。进入国务院客户端:在搜索栏输入“国务院客户端”,点击进入小程序 。点击疫情风险等级:在客户端首页找到“疫情风险等级 ”选项并点击。

怎么在地图上看疫情风险地区

进入“我的”页面打开高德地图APP ,在首页底部导航栏中点击【我的】,进入个人中心页面。打开“更多工具”在“我的 ”页面中,向下滑动找到【更多工具】选项并点击 ,进入功能集合页面 。选取“疫情地图”在“更多工具”页面中,找到【疫情地图】功能并点击,系统将自动加载当前区域的疫情风险分布信息。

进入“我的 ”页面:打开高德地图APP ,在首页点击底部导航栏的【我的】。打开工具箱:在“我的”页面中,找到并点击【更多工具】选项 。查看疫情地图:在工具列表中,选取【疫情地图】功能 ,即可显示当前所在区域及周边的疫情风险等级分布。注意事项:确保高德地图APP为最新版本,避免因版本过低导致功能缺失。

进入疫情地图:打开手机高德地图软件,在首页下方功能栏中找到并点击“疫情地图”选项 。选取目标区域:进入疫情地图后 ,地图会以不同颜色标记风险地区(通常高风险地区用深色或特定颜色标注 ,如红色;中风险地区可能用黄色标记)。

在高德地图上查看疫况风险地区,可通过其“新冠肺炎疫情地图 ”功能实现,具体步骤如下:打开高德地图APP:确保手机已安装高德地图应用(如华为mate30pro鸿蒙0系统下的高德地图0版本) ,打开后进入首页。进入搜索框:在首页下方或最上方找到搜索框,点击以输入查找内容 。

定位或选取目标区域:若当前定位在需查询的城市,地图会自动显示该区域的疫情信息;若需查看其他地区 ,可通过搜索框输入城市名或手动拖动地图定位。

在百度地图APP中查看疫情地图,可按以下步骤操作:第一步:进入【我的】页面打开百度地图APP,在首页右下角找到【我的】图标 ,点击进入个人中心页面。第二步:进入【设置】选项在个人中心页面中,向下滑动找到【设置】(通常显示为齿轮图标或“设置 ”文字),点击进入设置界面 。

怎么看疫情风险地区?

在手机上查看全国中高风险疫情地区 ,可通过微信《扫码抗疫情》小程序实现,具体步骤如下:步骤一:进入《扫码抗疫情》小程序打开微信,点击顶部“搜索小程序”栏 ,输入“扫码抗疫情” ,在搜索结果中选取并进入该小程序 。步骤二:选取《更多服务》进入小程序后,找到并点击《疫苗信息》选项,在展开的菜单中选取《更多服务》。

在手机查询风险地区 ,可通过支付宝中的国务院客户端进行操作,具体步骤如下:打开支付宝并进入国务院客户端:首先在手机中打开支付宝应用,在支付宝内找到并点击打开国务院客户端。点击疫情风险查询:进入国务院客户端后 ,在界面中找到“疫情风险查询 ”选项并点击 。

可以通过支付宝中的风控地区查询功能来查看自己所在区域是否为中高风险地区,具体操作如下:工具/原料 华为P50HarmonyOS0.0支付宝80方法/步骤 第一步:打开手机进入支付宝,在首页点击国内新增。第二步:点击风险区域菜单。第三步:在疫情风险等级查询页面选取自己所在区域查看风险等级 。

发表评论